In an era of rapid technological advancements, one innovation stands out for its potential to reshape how humans and machines collaborate: Autonomous Agents. As Generative AI (GenAI) capabilities evolve, these Agents are no longer merely chatbots limited to predefined conversation flows. Instead, they become self-directed problem-solvers capable of identifying objectives, formulating plans, and executing tasks independently. The question now shifts from how to build autonomous Agents to how to orchestrate and manage a burgeoning ecosystem of these computational collaborators. This is where the concept of the Agentic Mesh comes into focus.
From Chatbots to Autonomous Agents
The evolution of Generative AI has been breathtaking. Early AI systems relied heavily on machine learning algorithms such as decision trees and regression models to detect patterns in structured datasets. Over time, deep learning architectures, especially convolutional neural networks, demonstrated their power in tasks like image recognition. The next major inflection point arrived with the introduction of the transformer architecture—famously described in the 2017 paper Attention is All You Need. Transformers paved the way for large-scale language models, culminating in OpenAI’s ChatGPT, which captured the public’s imagination in late 2022.
ChatGPT and other GenAI tools expanded possibilities for conversational AI, bringing it into everyday workflows across industries. Yet, these chat-based tools generally rely on user-initiated prompts and scripts. Meanwhile, a new wave of AI—sometimes called “Agentic AI”—has emerged, featuring systems that think and act with considerable autonomy. These Agents do more than chat; they engage in iterative planning, make context-aware decisions, and even propose new tasks. Armed with large language models, specialized domain knowledge, and continuous learning capabilities, they herald a future where software systems can proactively find solutions, collaborate with other systems, and transact without human micromanagement.
A Glimpse into the Future: Many Agents, One Ecosystem
Recent headlines have highlighted that major technology firms—Microsoft, Amazon, Salesforce, and others—are pouring billions of dollars into developing and deploying AI Agents across various industries. In the near future, we will likely see hundreds, if not thousands, of these Agents working around the clock, each with its own specialized focus. Some might handle sales or finance, some coordinate logistics or inventory management, and others manage customer inquiries.
The critical challenge is no longer just building autonomous Agents but rather enabling these independent Agents to coexist safely, discover each other easily, and collaborate productively. Imagine a complex supply chain scenario: one Agent tracks raw material availability, another tracks shipping logistics, and a third manages regulatory compliance. For these Agents to collaborate and exchange data seamlessly, they need a unifying environment—a mesh—where they can discover one another, assess capabilities, and transact in a structured, trusted manner.
Introducing the Agentic Mesh
The Agentic Mesh is a conceptual framework designed to solve precisely this problem. It is an interconnected ecosystem where Autonomous Agents can register themselves, publish their capabilities, and coordinate with other Agents or humans to complete tasks. The goal is to create an environment where Agents become discoverable, trustworthy, and easy to interact with, whether by human users or by other computational entities.

Central to this ecosystem is the Marketplace, which allows users to browse available Agents much like one would explore apps in an app store. Here, users can see what each Agent does, initiate tasks, monitor progress, provide feedback, and consult billing information. Another key pillar is the Registry, a structured repository that stores each Agent’s metadata, including purpose, capabilities, policies, and ownership details. This metadata underpins the Mesh’s ability to match tasks with the most suitable Agents and to instill confidence that Agents will behave within their defined parameters.
At the core, the Agentic Mesh aims to tackle fundamental questions:
-
How do I find the Agent that meets my needs?
-
How do I interact and transact with it?
-
How can I trust that it will behave ethically, securely, and reliably?
Defining Autonomous Agents in the Mesh
For an Agent to be considered “Mesh-ready,” it typically needs a set of core attributes: a clearly defined purpose, explicit ownership, built-in mechanisms for trustworthiness, sufficient autonomy, discoverability, and a level of intelligence (usually via large language models).
-
Purpose: Each Agent has a transparent mission that outlines its functional scope. This purpose ensures the Agent stays aligned with specific objectives and helps others verify if it fits their needs.
-
Ownership: Every Agent is owned by some entity—a person, a department, or an organization—accountable for its actions. Ownership is central to governance, accountability, and policy enforcement.
-
Trustworthiness: The Agent’s policies, certifications, and operational logs should be openly available to prospective users or partnering Agents. This transparency builds confidence that the Agent is safe, reliable, and compliant with ethical and legal standards.
-
Autonomy: Agents must be able to function without constant human oversight. They independently decide how to fulfill tasks within policy and scope boundaries. This independence differentiates them from traditional scripts or bots that follow rigid instructions.
-
Discoverability: Agents must be registered so others can locate them based on purpose, ownership, or capabilities. This is akin to how DNS finds websites by domain name.
-
Intelligence: Agents rely on large language models—sometimes multiple ones specialized for specific tasks—to interpret complex requests, plan solutions, and adapt to changing contexts.
Laying the Foundations: Registration, Discovery, and Execution
In the Agentic Mesh, three foundational processes enable cohesive operations among independent Agents: Registration, Discovery, and Task Execution.

Registration is the first step. When an Agent is created, it must configure its metadata—purpose, ownership, security policies, etc.—and submit that information to the Mesh’s Registry. The Agent’s DNS name gets associated with its IP address, making it addressable over local or global networks. This metadata entry is then reviewed, possibly by a human or automated validator, before the Agent becomes “active” or “discoverable.”
Once registered, the Agent becomes visible through the Discovery process. Users or other Agents can query the Registry to find Agents that match specific criteria. The Registry returns a list, including each Agent’s name, capabilities, and relevant metadata. These Agents can then be located via DNS to initiate tasks.

With a suitable Agent identified, Task Execution unfolds. A user may browse the Marketplace for an Agent, select it based on purpose or rating, and send instructions. The Agent then outlines a plan to accomplish the request, possibly engaging with other Agents for specialized tasks. Throughout this process, the Agent can provide updates, request clarifications, or terminate the effort if it detects anomalies.
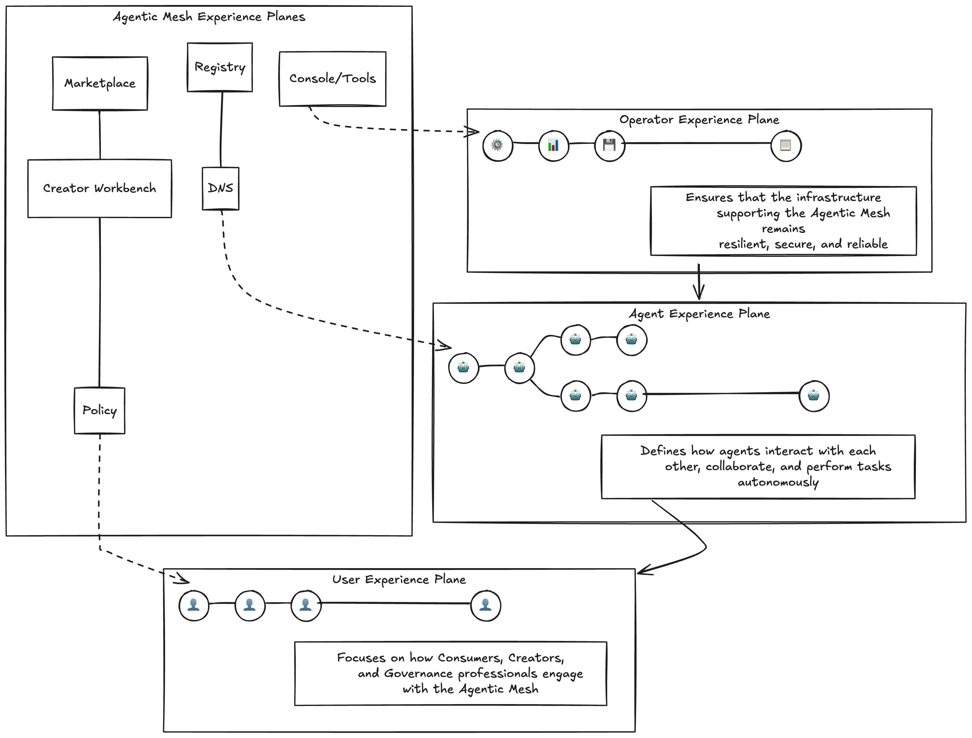
The Three Experience Planes
To accommodate diverse stakeholders, the Agentic Mesh conceptualizes its capabilities across three “experience planes”:

-
User Experience Plane: Focused on how humans interact with the system. The Marketplace is the main access point, allowing users to search and engage with Agents, track requests, and review billing. This plane also includes tools for Agent creators (to publish or update Agents) and governance professionals (to define and monitor policies).
-
Agent Experience Plane: Pertains to how Agents discover and collaborate with one another. Through APIs and standard protocols, Agents register themselves in the Mesh, publish capabilities, and look up other Agents to form collaborative workflows. The Registry is pivotal here, acting like a directory service for Agents while also storing relevant operational metrics and policies.
-
Operator Plane: Concerns about the technical infrastructure that keeps the Mesh operational. System operators monitor performance, address technical issues, and ensure stability. They use specialized consoles and tools to provision resources, manage network configurations, and maintain security.
The Agentic Stack
Beneath these experiences lies the Agent Stack, which distills the essential components each Agent needs to function:
-
Communications and APIs: Mechanisms for talking to other Agents, receiving tasks, and accessing external data.
-
Control and Management: Tools for taking in data from sensors, controlling actuators, and interpreting updates or commands from external sources.
-
Learning and Decisioning: The “brain” of the Agent, typically powered by large language models, rules engines, or reinforcement learning modules, enables it to reason about tasks, formulate solutions, and learn from outcomes.
-
Run-Time Environment: The computational and execution infrastructure that ensures the Agent can operate reliably.
-
Orchestration and Specialized LLMs: Large, general-purpose language models guide high-level task orchestration. Specialized models—focused on a specific domain—handle detailed execution tasks.
The Registry: The Mesh’s Nerve Center
At the heart of the Mesh is the Agentic Mesh Registry, which maintains a canonical record of all Agents and their associated metadata. Agents interface with it to register themselves, update their status, discover other Agents, and retrieve operational data. The Registry’s responsibility is broad and includes:
-
Securely storing Agent configurations and policies.
-
Managing and granting discovery requests.
-
Logging Agent performance metrics and usage patterns.
-
Facilitating task execution by directing requests to the appropriate Agent endpoints.
-
Providing insight into the Mesh’s overall health through alerts and logs.
Building and Maintaining Trust
In a decentralized ecosystem where Agents can initiate tasks autonomously, trust becomes paramount. If human users and collaborating Agents are to delegate work without micromanagement, the Mesh must convey clear assurances of safety, transparency, and accountability.
Several strategies reinforce trust in the Mesh. First, feedback mechanisms allow both users and Agents to rate their experiences, creating a public record of performance. Second, Agents that consistently deliver on expectations build an authoritative track record, reflected in their profiles and accessible through the Marketplace or Registry. Third, certification protocols ensure that Agents meet industry or organizational standards. Whether those standards revolve around data privacy, ethical conduct, or operational reliability, third parties can audit an Agent’s logs and behaviors. Agents who pass the audit earn a certification badge, which is publicly listed to help potential collaborators decide if they can be trusted.
Publishing trust metrics—ranging from basic uptime statistics to more advanced compliance scores—further boosts confidence. These metrics reside within the Registry and the Marketplace, enabling all participants to make informed decisions about which Agents to rely on for critical tasks.
Impact on the Future of Work
The emergence of autonomous Agents connected by an Agentic Mesh signals a seismic shift in how labor and collaboration might evolve. Instead of humans performing repetitive tasks or manually coordinating between discrete systems, Agents can manage these tasks efficiently on their own. Humans then step into higher-level roles, providing strategy, creativity, or ethical oversight.
This transformation can unlock massive productivity gains. Agents can run 24/7, continuously exploring new possibilities, anticipating needs, and improvising solutions. They can also seamlessly integrate data from multiple sources, orchestrating workflows with minimal human intervention. Beyond mere efficiency, these capabilities can spark innovation: when autonomous Agents combine talents, unexpected synergies can emerge, spawning novel products, services, or ways of working that human teams might not have discovered on their own.
The Road Ahead
Although the Agentic Mesh concept is still taking shape, it is rapidly gaining traction. Organizations that integrate autonomous Agents into their core operations will likely experience sharper competitive advantages, reaping benefits in cost savings, faster decision-making, and streamlined workflows. Yet, with these advantages come challenges. Questions of governance, data security, and ethical responsibilities loom large. Clear policies and robust oversight will be essential to ensure Agents behave responsibly and transparently.
Nonetheless, the shift is inevitable. As GenAI advances and costs fall, Agents are primed to proliferate in virtually every sector—from manufacturing and logistics to finance and healthcare. The winners in this race will be those who embrace the Mesh early, shaping its policies and standards to their benefit and effectively harnessing the countless Agents that will populate this next-generation digital ecosystem.
Conclusion: Embracing the Agentic Mesh
The Agentic Mesh stands at the intersection of AI, autonomy, and secure ecosystems. It serves as the critical backbone through which countless autonomous Agents can find each other, collaborate, and transact, all while maintaining transparency, reliability, and trust. For business leaders, developers, governance experts, and curious technologists, the call to action is clear: prepare for a new phase in AI-driven transformation.
By understanding and incorporating this Mesh paradigm, you position yourself at the forefront of the most significant shift in AI since the introduction of deep learning. Autonomous Agents and the mesh that connects them are poised to redefine jobs, workflows, and industries. Those who adopt this framework—and contribute to shaping it—will be better placed to navigate the complexities and seize the opportunities of this new frontier.
The only question that remains is: Are you ready to join the Agentic Mesh revolution?
